
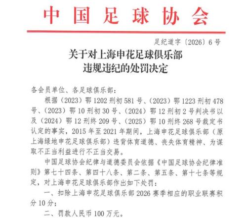
在新一年第一个月的最后几天,中国足坛发生了一件大事。16支中超球队里有9个被罚分,最多的10分,最少的5分,让接下去的2026赛季中超联赛冠军争夺,变得有些微妙。
其中来自上海滩的两支球队,上海海港被扣了5分,申花则是顶格罚了10分。这样的处罚背后,依据是什么?是否公平呢?

其实对比申花和上海海港的处罚决定可以看到,申花涉及的案例有6条,同时触犯了5条中国足球协会纪律准则。
相比之下,上海海港涉及的案例是4条,触犯的中国足球协会纪律准则也比申花少1条。仅仅只是从表面数据看,就存在轻重程度上的差距。

同时申花的违规违纪发生在2015至2021年期间,上海海港的违规违纪则是发生在2014至2017年期间。
这段时间里,上海海港取得的最大突破是拿到中超亚军,获得亚冠出战资格,同时打入到亚冠4强。2018年上海海港队史第一次赢得中超冠军,这一年恰好不存在违规现象。
这也从一个侧面反映了,上海海港过去的4次中超夺冠是经得起考验的。相比之下,申花拿到2017年和2019年的足协杯冠军,恰好处于“犯事期间”。再加上多名申花球员被带走,随后列入禁足名单,最终只是罚10分,而没有剥夺荣誉,相比于当年申花被摘星,这一次相对要宽容得多。

这其实也是这一次处罚的主基调,尤其是选择在U23国足打入亚洲杯决赛,中国足球迎来22年来新高峰的时点上,注定了此次的处罚,更像是网开一面,而不是追根溯源。
毕竟我们打击假球黑哨的目的,是为了中国足球有更好的未来,而不是要摧毁掉不算牢固的根基。在U23亚洲杯上,山东泰山的青训球员表现出色,之前多名管理人员和现役球员被禁足的山东泰山最终罚6分,也是跟这个时点和主基调相符的。

所以这一次的处罚,中超球队里没有被扣分的球队,就是在金元足球时代还没有出现在顶级联赛舞台的球队。但凡出现过的,这一次都要“罚酒三杯”。
唯一让申花球迷会感到意不平的是,哪怕同样罚了10分,但是天津队的名字却排在了申花之前。不知道这是一种天意,还是人为的调侃。不过无论如何,曾经的事情已经过去了,太多的细节没有被深究。
中国足球能不能抓住这一次U23亚洲杯带来的强心针,从2026年开始迎来新生?跟过去告别,才是本赛季的主题,也期待着新一年的中超,会有不一样的活法。
短道速滑队媒体开放日:林孝埈、刘少昂、范可新等名将悉数亮相
体育播报1月29日宣 据北青体育报道,1月29日上午,中国短道速滑队在国家...
2026-01-29
樊振东晒与科瓦奇合照:一个艰难的夜晚,多特和皇马都遭遇打击
体育播报1月29日宣 樊振东更新社媒,他现场观看了多特vs国米的欧冠比赛。欧冠联赛阶段第8轮,多特0-2不敌国米,中...
2026-01-29
澳网女单夺冠赔率:萨巴伦卡1赔1.75,莱巴金娜1赔3.2
体育播报1月29日宣 澳网女单半决赛即将打响,机构也更新了最新的澳网女单夺冠赔率。澳网女单夺冠赔率:萨巴伦卡...
2026-01-29
徐思54淘汰塞尔比,晋级斯诺克德国大师赛16强
体育播报1月29日宣 斯诺克德国大师赛32进16轮次,徐思5-4塞尔比晋级。全场比赛徐思打出三杆50+(65、57、71),马克...
2026-01-29
LPL焦点战预告:是JDG拿下登峰组首名,还是WBG跻身四胜队伍
体育播报1月29日宣 今日赛事官方发布2026LPL第一赛段常规赛组内赛W3D4焦点战预告,具体如下:1月29日 约19:00 J...
2026-01-29